NPS для клиники — как измерить и увеличить индекс лояльности пациентов
Сарафанное радио — один из самых эффективных и выгодных каналов привлечения в клинику первичных пациентов. Для его запуска нужно одно простое условие: пациенты должны рекомендовать клинику своим друзьям, знакомым и родственникам. Количество таких пациентов показывает индекс лояльности — NPS.
Вместе с руководителем Агентства Медицинского Маркетинга Анастасией Гришковой разобрались, что это за метрика, на что влияет и как ее повысить.
Что такое NPS
NPS (Net Promoter Score) — это индекс лояльности пациентов клиники. Если сильно упростить, он показывает, какой процент пациентов рекомендует вас коллегам, знакомым и родственникам. Если индекс высокий, запускается сарафанное радио и клиника практически бесплатно может получать первичные обращения. При низком коэффициенте лояльности сарафан почти не работает и привлекать пациентов приходится за счет платных инструментов рекламы и маркетинга.
Индекс NPS был придуман американским бизнес-аналитиком Фредом Райхельдом в 2003 году, он же предложил методику его определения. В основе методики лежат всего 2 вопроса:
-
«Насколько вероятно, что вы порекомендуете нашу клинику своим знакомым?» Ответы оцениваются по шкале от 0 до 10 баллов, где 0 — «точно не рекомендую», а 10 — «точно рекомендую».
-
«Почему вы ответили именно так?» Здесь респондент должен пояснить, по какой причине он поставил именно такой балл.
Зачем измерять индекс лояльности пациентов
Метрику измеряют для того, чтобы:
Узнать процент пациентов, готовых рекомендовать клинику знакомым. Об этом мы уже писали выше.
Получить обратную связь от пациентов. Как мы уже говорили, в опросе при исследовании задается 2 вопроса, второй из которых призван пояснить, почему пациент готов/не готов рекомендовать клинику. Например, рекомендую потому, что здесь низкие цены и качественные услуги. Или не рекомендую, т.к. доктор назначил ненужные анализы и прописал дорогие препараты.
Найти сильные и слабые места как клиники в целом, так и отдельных участков работы. Это качество обслуживания, бизнес-процессы, работа сотрудников и даже оснащение, оборудование, расположение и интерьер.
И как итог написанного выше — повысить число первичных обращений по рекомендации и увеличить LTV — жизненный цикл пациента и количество повторных обращений.
В каких случаях нужно измерять NPS
Вообще это нужно делать всегда, чтобы держать руку на пульсе и отслеживать лояльность пациентов в динамике. Если сегодня у вас много пациентов по рекомендации — это не значит, что так будет постоянно. Любые новшества могут как повышать, так и понижать лояльность, и об этому лучше узнать сразу. А не когда «внезапно» начнут отваливаться постоянные пациенты и снизится их приток через рекомендации (там будет уже поздно).
Итак, когда в обязательном порядке проводится исследование NPS:
Мало пациентов. Работает так: лояльных пациентов нет, первичные приходят из рекламы, но услугами недовольны, не обращаются больше сами и не советуют другим. Плохая репутация работает против клиники.
Мало обращений к определенному доктору. При этом к другим специалистам пациенты записываются охотно. Работает так: пациенты, которым не понравилось у конкретного специалиста, не возвращаются сами и не рекомендуют (а то и отговаривают) его другим.
Низкий LTV (Lifetime value) пациента. Первичные обращения есть, но повторных визитов нет или их критически мало.
Клиника постоянно тратит деньги на привлечение пациентов. В целом такие расходы — это нормально, особенно на старте работы. Потом, по мере обрастания постоянной базой пациентов они должны снижаться или стабилизироваться. Если этого не происходит и имеют место три предыдущих пункта, у лечебного учреждения проблемы с лояльностью и удовлетворенностью пациентов работой.
Клиника внедрила новую услугу. В этом случае обязательно нужно получить обратную связь и понять, устраивает ли она пациентов.
В клинике появился новый специалист. Не обязательно доктор: это может быть администратор, медрегистратор и так далее. Регистратура — входные ворота клиники и от того, как она работает очень сильно зависит лояльность.
Как рассчитывается NPS: методика и формула
Как мы уже писали, во время исследования пациентам задаются 2 вопрос: «Насколько вероятно, что вы порекомендуете клинику своим знакомым» и «Почему вы ответили именно так?».
Ответы оцениваются по десятибалльной шкале. Тех, кто поставил от 0 до 6 баллов, называют «Критиками» (Detractors). Они никогда в жизни не порекомендуют клинику тем, кого знают. Пациенты, оценившие работу в 7 или 8 баллов, в принципе удовлетворены услугами, но не настолько, чтобы советовать клинику знакомым. Их называют «Нейтралами» (Passives).
Пациентов, поставивших клинике 9 или 10 баллов, называют Promoters (Промоутеры). Как понятно из названия, именно они не только полностью довольны качеством обслуживания, но и с удовольствием советуют клинику коллегам, родственникам и друзьям. Они — самая лояльная аудитория, поддержка и опора в запуске сарафанного радио.
Далее количество опрошенных пациентов принимается за 100 % и рассчитывается процент Promoters, Detractors и Passives.

Принцип расчета NPS
После этого рассчитывается сам NPS по простой формуле:
NPS = % Promoters — % Detractors
Например, 9 или 10 баллов поставили 70% пациентов, а 0 — 6 — 25%. 5% оценили вероятность порекомендовать клинику в 7-8 баллов. Индекс лояльности пациентов будет равен:
NPS = 70% — 25% = 45%
Итак, мы получили результат индекса NPS. Но как его оценить? 45 — это хорошо или плохо, много или мало?
Для оценки результат сравнивают с установленными значениями. Здесь тоже все предельно просто:
0 — 30% — плохой показатель. Лояльные пациенты есть, но они в меньшинстве и их недостаточно для того, чтобы привлекать новых по сарафанному радио в ощутимых количествах.
30 — 70% — удовлетворительный показатель. Пациенты по сарафану идут, но в целом есть куда стремиться и показатель нужно повышать.
70 — 100% — отличный показатель NPS. Большинство пациентов предельно лояльны настолько, что с удовольствием рекомендуют клинику. Сарафанное радио работает максимально хорошо.
Как провести исследование NPS
Начнем с одного обязательного условия для исследований. Для его проведения вам понадобится ощутимая база пациентов, иначе кого вы будете опрашивать. Трудно сказать, сколько клиентов понадобится конкретно, но несколько десятков человек в базе должно быть. Поэтому исследование не подходит вновь открывшимся клиникам.
Исследование проводят по всем комфортным для вас и пациентов каналам связи:
Телефонный опрос.
Офлайн-опрос прямо на рецепции после получения услуги (например, в момент ее оплаты), но тут надо понимать, что глядя в глаза администратору, не все скажут правду, а кто-то вообще напишет отписку второпях.
Мобильное приложение клиники.
Email-рассылки.
SMS.
Мессенджеры.
Роботизированный обзвон.
Перед исследованием, в виде таблицы, составляется список пациентов, которые будут участвовать в опросе. По мере прохождения опроса, напротив каждого ставится балл, который он поставил клинике.
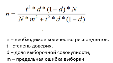
Но есть нюанс. Если ваша база — несколько десятков пациентов, можно не заморачиваться и просто опросить всех по телефону. А как быть, когда в клинике 50 врачей и каждый принимает по 30 только новых пациентов? Очевидно, что нужна какая-то выборка и сквозной обзвон по базе может быть необъективным.
В этом случае расчет количества пациентов производится по формуле:

Как повысить индекс NPS
Допустим, мы провели исследование, и индекс лояльности пациентов нас не устроил. Что делать?
Лояльность и удовлетворенность клиентов работой клиники складывается из 4 вещей:
-
Качество обслуживания в разрезе медицинских услуг. Это история про работу врачей, постановку диагноза, назначение лечения и так далее.
-
Качество услуг в разрезе организации обслуживания. Здесь речь о работе вспомогательного и немедицинского персонала: администраторов, медрегистраторов и даже санитарок.
-
Такие факторы, как интерьер клиники, качество ремонта, наличие современного оборудования и даже расположение (логистическая доступность) оказывают серьезное влияние на лояльность.
-
Цены на услуги. И банальный баланс цены и качества. Логично, что более лояльным будет пациент, который считает, что сэкономил, чем тот, кто думает, что его ободрали, как липку.

Как отвечали пациенты на вторую часть вопроса исследования (почему вы поставили именно такой балл)
На основании результатов исследований составляется список «косяков», подлежащих устранению. Далее они планомерно устраняются, после чего исследования проводятся снова. И так — до достижения удовлетворительных результатов.

Отслеживание изменения NPS в динамике
Отдельно расскажем о работе с персоналом. Во-первых, врачей и других специалистов в обязательном порядке нужно информировать о результатах исследований. Да, это больно, но обязательно нужно показать вот это:

Врачей в обязательном порядке нужно информировать об ответах пациентов
Неплохие результаты дает проработка недочетов в коллективе, а также практика «Лучшие учат отстающих», когда специалисты делятся опытом друг с другом.
Мы в Агентстве Медицинского Маркетинга много лет работаем на повышение индекса лояльности — лечим клиники от нехватки пациентов. Будем делиться полезными советами. Удачи в продвижении клиники!